
Key contributions
- Ethnographic studies and design sprints
- Wireframing and usability testing of hypotheses and delivery of mock-ups.
- Implementing design for iOS app - Honeycomb
Team
- Product Manager
- 2 Developers
- UX Designer
Duration
- Research Jul - Sep - 2022
- Design and Development Oct - Dec - 2022
OVERVIEW
Honeycomb
iOS app designed for Mary's Place field staff to efficiently manage resources.
Mary's Place, Seattle is an non-profit that provides resources and shelter to vulnerable communities in King County to help them in their journey out of homelessness. As of January 2020, Washington state had an estimated 22,923 residents experiencing homelessness on any given day. To address emerging needs for Mary's Place, Starbucks sponsored the research and development efforts as CSR efforts to curb homelessness.

Dashboard provides easy monitoring of the marysplace performance.

Marysplace details allows easy manipulation of various status and stages during deal progress.

Offering details helps you negotiate easily with clients and change in data.

Maps enable users to quickly locate nearby resources, both near their current location and during outreach.

Clients details where users create profiles, use a scratch pad to document family needs, add resources & share/print from the app.

Resource onboarding is a form to onboard resources with granular details, a primary method to create enriched resources.
RESEARCH AND EXECUTION TIMELINE
Divided research and execution into following phases

Structured research from reports, field studies and interviews
Stakeholder matrix created from annual reports data

Current process

Information gaps & research questions for primary research
Thes questions were generated as the team's collective understanding of Mary's Place functioning and history. I choose the appropriate research tool moving forward to answer these questions.
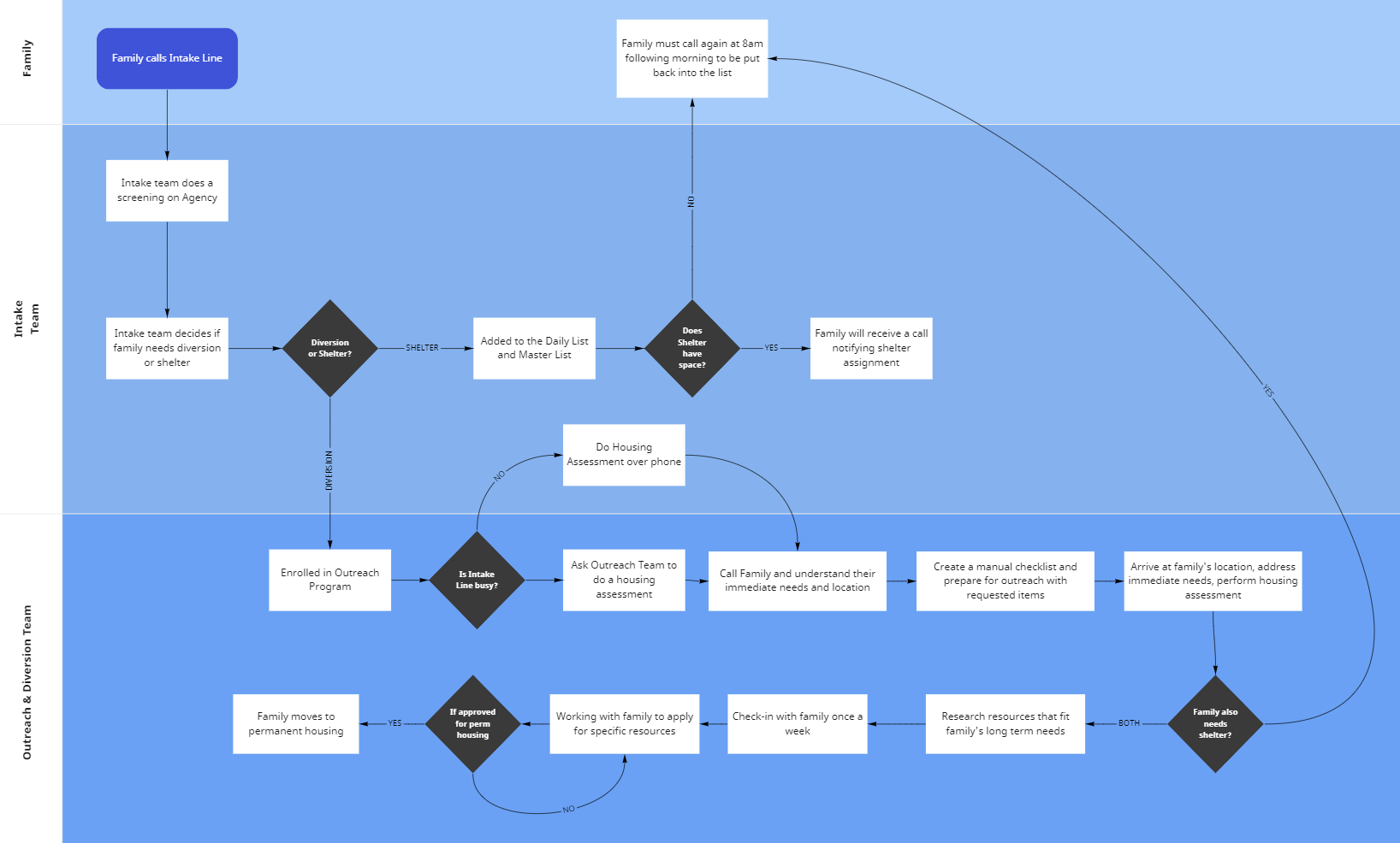
- Incomplete understanding of user flow.
- Intake vs Outreach roles in the diversion process
- What resources are families seeking from Mary's Place?
- How do Outreach Specialists document/share/manage resources?
- What happens after outreach and housing assessment?
- How eligilibility is determined?
- How are families prioritized?
Field study
We observed field research where a family of 10 comprised of 8 children & an injured head of household were living out of an SUV.

SME semi- structured interview
Interviewed outreach team head on timelines, clients, demography, scheduling, etc. Managed interview & follow-up questions, aggregated questions.

Focus group
Focus groups were challenging due to the correctness of answers, sensitive info, and fear of judgment but managed well. Asked key questions to get resource categories & pain points.

Verifying our current understanding
Specialists suggesting on the user flow diagram.

TRIANGULATED INSIGHTS AND ANALYSIS OF RESEARCH
An overview of research insights and methods.
Research findings and definig high-level categories via affinity mapping

Redesigned the user flow diagram

CONCLUSION
Learnings and emerging design requirements
Multiple locations, services and individual status
Reflect on provider-services hierarchy.
Refined knowledge base in silos.
Mechanism to "favorite" resources.
Resources sharing through text or physical artifacts.
Direct sharing from the solution or print details.
Resources status is volatile.
Vetting process or regular audits on resources.
Frequent help offered from other organizations and MOUs.
Distinct labeling for partners
IDEATION
Design Process
Design Question
How might we create a tool for the outreach specialist to manage disparate resources and assist clients throughout the outreach process?
Branstorming

Low-fidelity Wireframes

Usability Testing on medium-fidelity wireframes
We evaluated primary tasks create, edit, browse, filters, and share of resources. I constructed the test plan, scenario and evaluation strategy. Firstly, I made sure the script was intact and we structured post-task interviews with individual users.
Usability Session 1
Prominent issues that lead to a 50% task success rate.
- Nomenclature - Provider and Services hierarchy didin't match the mental model of users.
- Maps - Issues with combining maps and resources list, users expected maps as differentiating factor.

FINAL DELIVERABLES
Application walkthrough
User testing on software prototypes
- Created new plan for usability session 2, eliminating errors caused by cosmetic issues(e.g. favorite button) and redundant nomemclature (e.g. lists and provider-services, now called resources
- Test focused on end-to-end task accomplishments with team of 6, including previous and new testers. Task sucess rate was 100%.
The app walkthrough for scenario below.
Users are in the middle of outreach engaging with a family of 5.
Upon arriving, the family expresses that they need help finding several resources like employment, translation, and food.
Let’s explore how Honeycomb can help.
REFLECTIONS
What could have been better?
- - I could have created a scalable design system for any teams that work on the project in the future.
- - Additional visual assests to make the application appealing, explorations into empty states and other edge cases.
What went well?
- - The correct blend of the team with prior experience in delivering products was the best mixture for this project, thus balancing discussions and delivery.
- - Through research and access to the Allen family center and outreach specialists.
Challenges we faced?
- - Some key challenges were understanding the internal language they associate while at work.
- - While resources onboarding is easy, the access can be granted to anyone, but we found out later that it might compromise the resource intergrity this reducing user base.
FURTHER DETAILS
Multiple pivots, specific testing plans, research strategy, design system and more to share.
Let's connect or drop me a mail at abhi.saraf25@gmail.com